The CBU-ASD is a wireless control unit designed to interface with DALI and 0–10V dimmable drivers. It fits neatly into luminaires or electrical enclosures and communicates wirelessly with other Casambi-enabled devices.
Casambi CBU-ASD allows DALI drivers and sensors to be connected to a Casambi network. With DALI current supply of 6 mA, CBU-ASD allows up to three DALI drivers to be connected. When connecting multiple drivers, the voltage drop in the DALI bus should not exceed 2 volts between CBU-ASD and the furthest device in the bus. CBU-ASD has been designed mainly for per luminaire use.
For DALI driver control CBU-ASD offers four types of fixture profiles;
- Automatic addressing of the DALI bus devices (luminaires)
- Broadcast -type control of all devices in the bus simultaneously
- Control of pre-addressed drivers (requires separate addressing tool to be used)
- Control of DALI group -addressed drivers (requires separate addressing tool to be used)
CBU-ASD offers both DT6 and DT8 profiles.
The fixture profiles for CBU-ASD are listed in the datasheet, available from the downloads section at https://casambi.com/ecosystem/cbu-asd-lr/.
A general wiring diagram for one DALI driver connected to CBU-ASD is as follows:

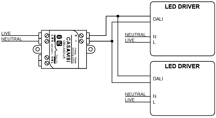
Multiple drivers are connected in DALI parallel:

For DALI sensor integration with CBU-ASD Casambi offers two fixture profiles;
- #8642 CBU-ASD DALI Sensors (Daylight control, Presence)
- A fixture for one DALI sensor providing presence and/or daylight sensing in the Pass-Through mode - delivering control commands observed on DALI bus. Sensor is using DALI levels to control the dimming output.
- #5002 CBU-ASD DALI Sensors (Lux, Presence).
- A fixture for one DALI sensor providing presence and/or daylight sensing in the Pass-Through mode - delivering control commands observed on DALI bus. Sensor provides LUX values
Note: The on/off -controlled relay control output of the CBU-ASD is not intended to be used to power an LED -driver or any other product.
The wiring of such sensor arrangement is:

Also, when required, a combination of a DALI driver and a DALI sensor can be integrated to Casambi network with a following connection, connecting the sensor and the driver in parallel:

Here fixture #9335 DALI/ BC+Sensors is to be used. In this combination driver is controlled in DALI broadcast.