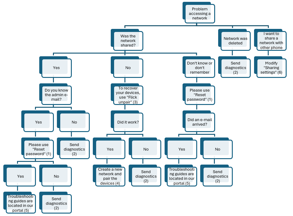
Access to a network can be lost due to several reasons. For example: forgetting the password, accidentally deleting the network, not sharing it, etc.
However, by taking appropriate measures, access can be restored. The diagram below illustrates the steps to follow when this issue arises.

1 - Reset password: https://support.casambi.com/support/solutions/articles/12000059159-how-do-i-reset-my-network-s-password-
2 - How to send diagnostics when can't be access a network:
- Ensure all devices are ON (their mains supply is ON)
- Ensure you are in BLE vecinity of them. If you use Android, activate Location too.
- Open Casambi App and make sure the devices are visible in "Nearby devices".
- Navigate to "App settings" --> "Contact us" --> "Request support". Please make sure that "Include devices details" is NOT enabled.
- Please write your e-mail on the "e-mail" section.
- On the message box, please include a detailed description of the problem.
- Use "Send" button
3 - How to unpair a device in "Paired" state from a non-shared network: https://support.casambi.com/support/solutions/articles/12000016708-unpairing-a-paired-device-cannot-add-a-device-to-my-network
4 - How to create a new network: https://support.casambi.com/support/solutions/articles/12000074087-create-a-network
5 - Services portal: https://support.casambi.com/support/home
6 - How to share the network with other devices: https://support.casambi.com/support/solutions/articles/12000021618-sharing-settings